Los planes de expansión de una de las plataformas de fotografía más grandes en internet están tomando cada vez más fuerza. Según Gigaom, Instagram, la aplicación...
Eso no es todo. ¡Hay más para tí!
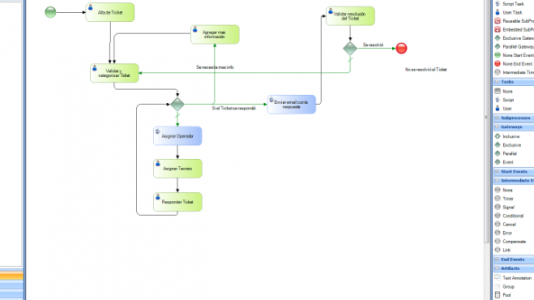
El desarrollo de software siempre ha sido un trabajo para los ingenieros de sistemas. Pero a medida que se va regando la tecnología sobre todos los aspectos de la vida...
Hannah, Marnie, Shoshanna y Jessa vuelven este 12 de enero con dos capítulos para estrenar la tercera temporada de ‘Girls’, la serie escrita y protagonizada por Lena...
Ayer les contamos cuatro formas de ser productivo con un Galaxy Note 3. Pero además de trabajar, es importante conocer formas para divertirse cuando tenemos un nuevo...
Internet es tan maravilloso que ahora nos regaló una página para ser felices 24 horas del día. El nuevo video de la canción ‘Happy’ de Pharrel Williams nos regala todo...
Snapchat se ha convertido en el objeto del deseo en la industria de tecnología. Aunque en Colombia la aplicación todavía no tiene mucho calado, en Estados Unidos se ha...
La búsqueda de asteroides es una de las misiones más interesantes de la Nasa. Gracias a ella la agencia podría eventualmente capturar uno para hacerlo girar alrededor de...
Hoy a media noche fue el lanzamiento de la nueva consola de Microsoft. Muchos usuarios están felices, disfrutando de su nuevo sistema de entretenimiento. Pero unos pocos...
Desde esta semana, los clientes de los servicios de telecomunicaciones de UNE en Medellín y los municipios del Valle de Aburrá podrán contar con el servicio de Wi-Fi...
Apple sigue haciendo grandes esfuerzos para ganar más seguidores de sus tabletas. Por eso, como reportó Mashable, recientemente lanzó un nuevo sitio web llamado...
Los políticos son expertos en ocultar su verdadero yo. Más webcomics en www.jagodibuja.com
¿Ya jugaron a pasar los niveles para conseguir las letras de Google? El doodle interactivo del día rinde homenaje al aniversario número 50 de una de las series...
Samsung presentó en Colombia el Galaxy Tab 3 Kids, una tableta de siete pulgadas pensada y creada para los más pequeños de la casa. El dispositivo cuenta con doble...
A diario la NASA recibe varios petabytes (mil terabytes) de información, provenientes de todos los satélites y misiones que tienen en el espacio. La NASA como...
Mercedes-Benz quiso unirse al aniversario número 15 del famoso juego Gran Turismo. Por eso, el fabricante de automóviles alemán decidió crear un prototipo de automóvil...
Facebook quiere seguir expandiendo sus operaciones por Latinoamérica, por lo que abrirá oficinas en Colombia durante 2014. Así lo dio a conocer la agencia de noticias...
Nuestros usuarios querían saber cómo era el video con el Lumia 1020. En vez de hablar de la aplicación preferimos mostrarles como es con un video grabado totalmente con...
Si Pepita salió con Pepito y Pepito fue un cafre con ella, seguramente cada vez que le pidan una referencia sobre Pepito, Pepita no dará el mejor testimonio. Pero si por...
‘Gravity’ sigue sorprendiendo a la industria del cine. La noticia conocida a través de The Hollywood Reporter mosgtró un cortometraje realizado por Jonás Cuarón, el hijo...
Después de una espera que se sintió muy larga, tenemos –en exclusiva para cualquier medio colombiano– el PlayStation 4. Acaba de llegar a nuestras oficinas, y queremos...
Bruce Banner, Tony Stark y Steve Rogers, personajes de ‘Los Vengadores’ (‘The Avengers’) eran seres humanos comunes y corrientes, pero sus vidas cambiaron con el...
En los últimos meses varios medios de tecnología informaron que fabricantes de teléfonos como Samsung, HTC y LG han estado haciendo trampa inflando los resultados de los...
Un grupo de personas se puso en la tarea de poner estas famosas imágenes en la vida real. Para hacerlo recrearon varias situaciones en las que la mejor reacción de una...
Google está en la semana del emprendimiento en el Reino Unido, y como parte de la agenda realizará un Hangout con dos de los empresarios más importantes: Richard...
Samsung lanzó en Colombia el Galaxy Note 3 desde el pasado 17 de octubre. El smartphone está disponible en negro y blanco, cuenta con una pantalla de 5,7 pulgadas con...
Colombia es uno de los países privilegiados en los que mujeres y hombres tengan acceso libre a internet y en donde redes sociales como Facebook o Twitter no estén...
Cuando LG presentó el G Flex, en su comunicado de prensa dejó claro que “la cubierta elástica tiene la habilidad de recuperarse de los rayones que producen el día...
Cuando tenía 10 años, pasaba a solas mucho tiempo con un computador sin conexión a internet, que solo tenía 20 Gb de capacidad de almacenamiento y funcionaba con el...
Estuvimos en SOFA 2013 preguntándole a los asistentes cuál preferían, ¿Xbox One o PlayStation 4? Aquí están sus respuestas:
Los cafés de todo el mundo han comenzado a convertirse en lugares de trabajo. La gente los usa como ‘coffice’: sitios de reuniones y oficinas improvisadas...